中国政府网
河南省政府
新乡市人大
新乡市政协
无障碍阅读
|
进入适老模式
|
繁
|
简
首页
凤泉资讯
政务公开
政民互动
魅力凤泉
政务服务
首页
文章栏目
决策公开
规划信息
十四五规划
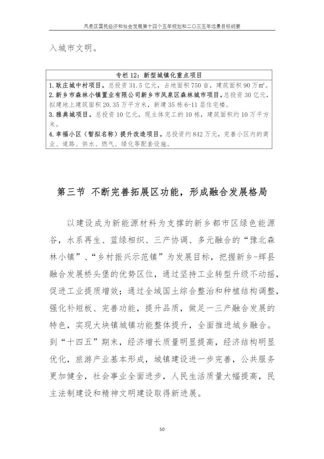
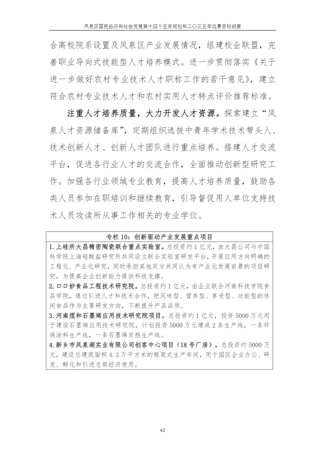
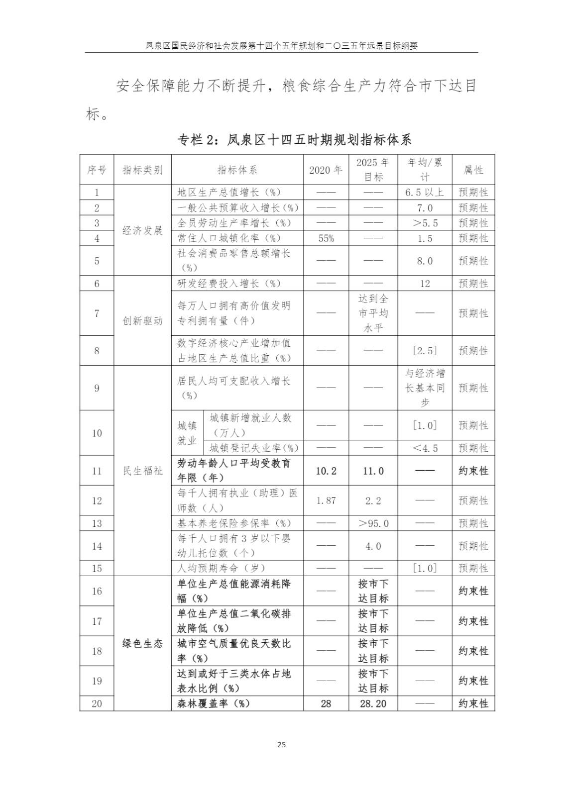
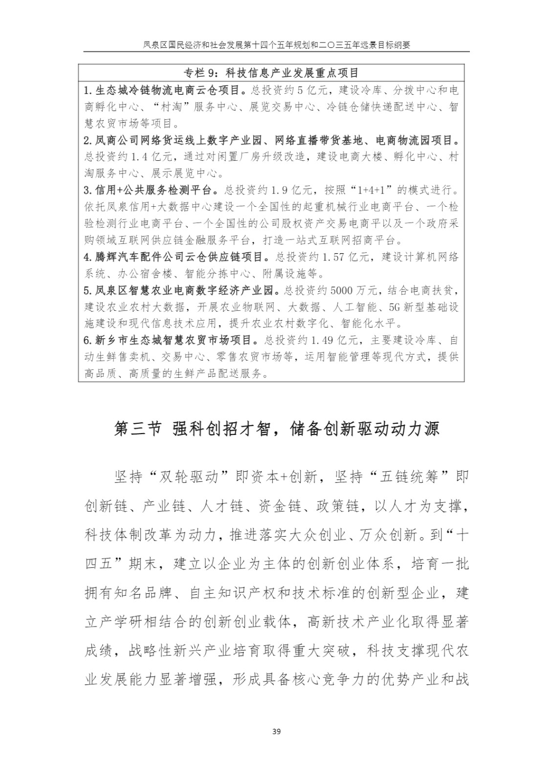
凤泉区国民经济和社会发展第十四个五年规划和二〇三五年远景目标纲要
凤泉区人民政府网站 www.fengquan.gov.cn
时间:
2023-01-12 09:48
浏览量:
上一篇:
新乡市凤泉区地质灾害防治“十四五”规划
下一篇:
凤泉区国民经济和社会发展第十三个五年规划纲要
分享:
链接:
河南省人民政府
新乡市人民政府
省内地市政府门户网站
县(市)区政府网站
相关链接
郑州
洛阳
安阳
濮阳
鹤壁
商丘
许昌
漯河
周口
南阳
三门峡
平顶山
开封
焦作
信阳
济源
驻马店
辉县市
延津县
牧野区
红旗区
长垣市
卫滨区
封丘县
原阳县
获嘉县
新乡县
卫辉市
新乡网
大河网