学中共党史,这份简表值得收藏
凤泉区人民政府网站 www.fengquan.gov.cn 时间:2021-03-22 18:22 浏览量:
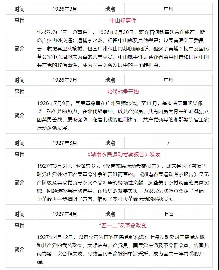
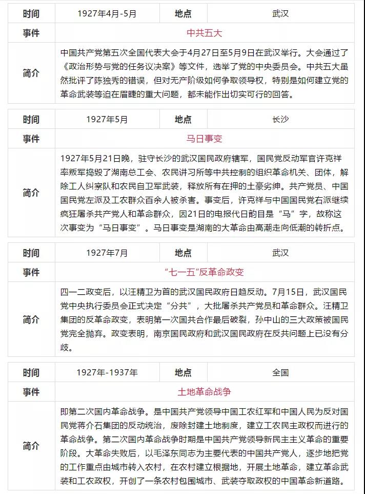
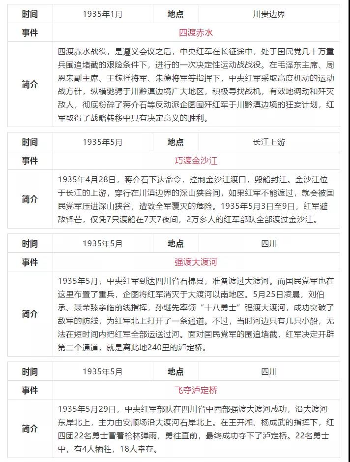
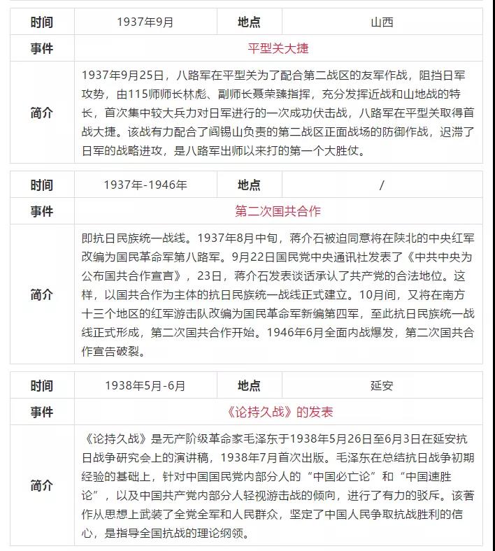
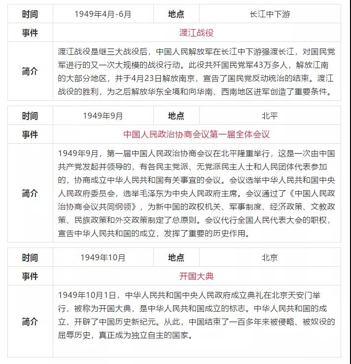
当前,党史学习教育正在进行,《关于在全党开展党史学习教育的通知》要求,对党史学习教育作出了部署安排。要做到学史明理、学史增信、学史崇德、学史力行,为全面建设社会主义现代化国家、实现中华民族伟大复兴中国梦而不懈奋斗。确保党史学习教育取得扎实成效。中共一百年历史内容非常丰富,浩如烟海,通过表格的形式,更容易理清历史的脉络,把握重大事件,我们先从新民主主义革命时期开始学习,下面这张表格通过时间、地点、事件、简介四个部分作归纳,一目了然。
中共党史大事记简表
(新民主主义革命时期1919-1949年)
















(厚德凤泉)
分享:

