中国政府网
河南省政府
新乡市人大
新乡市政协
无障碍阅读
|
进入适老模式
|
繁
|
简
首页
凤泉资讯
政务公开
政民互动
魅力凤泉
政务服务
首页
文章栏目
政务公开
政府采购
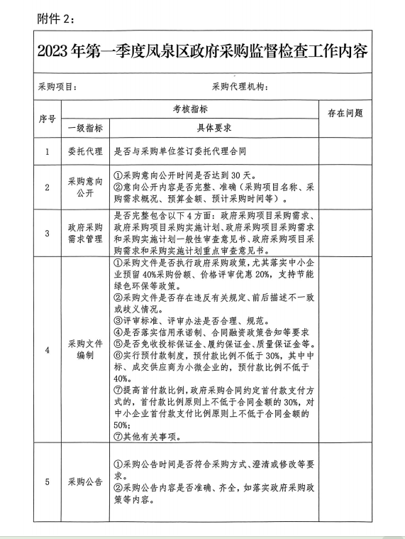
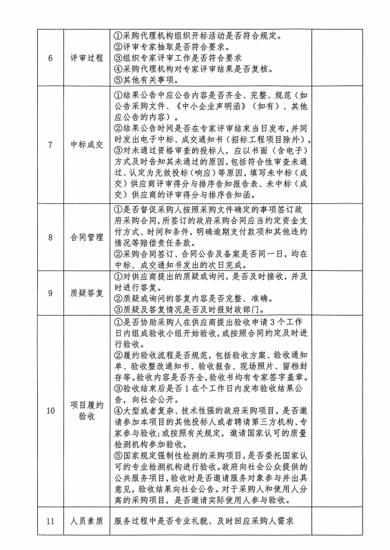
凤泉区财政局关于开展2023年第一季度政府采购监督检查工作的通知
凤泉区人民政府网站 www.fengquan.gov.cn
时间:
2023-03-31 19:19
浏览量:
上一篇:
凤泉区财政局关于2023年第一季度政府采购监督检查的工作通报
下一篇:
凤泉区财政局关于长期开展备选库、名录库、资格库纳入政府采购日常监督检查范围实施方案通知
分享:
链接:
河南省人民政府
新乡市人民政府
省内地市政府门户网站
县(市)区政府网站
相关链接
郑州
洛阳
安阳
濮阳
鹤壁
商丘
许昌
漯河
周口
南阳
三门峡
平顶山
开封
焦作
信阳
济源
驻马店
辉县市
延津县
牧野区
红旗区
长垣市
卫滨区
封丘县
原阳县
获嘉县
新乡县
卫辉市
新乡网
大河网